银河娱乐集团: 欢庆缤纷佳节 开启无限精彩
星际酒店、「澳門銀河」豪华综合度假城及「澳門百老匯」暖心呈献圣诞主题礼遇 诚邀宾客臻享缤纷节庆,一站尽享奢华度假体验 澳门-Media OutReach- 2020年12月1日 - 经历了与众不同的一年,出游、欢聚显得比以往更加弥足珍贵。澳
星际酒店、「澳門銀河」豪华综合度假城及「澳門百老匯」暖心呈献圣诞主题礼遇
诚邀宾客臻享缤纷节庆,一站尽享奢华度假体验
澳门-Media OutReach- 2020年12月1日 - 经历了与众不同的一年,出游、欢聚显得比以往更加弥足珍贵。澳门,作为现时唯一安全的“出境游目的地”,正热切欢迎全国宾客重临。自澳门恢复中国内地游客自由行以来,内地旅客进出澳门已经实行免隔离(部分中高风险地区需跟从政府指引);澳门亦一直坚持全面细致的卫生防控举措,确保内地旅客安心游。
作为赴澳旅游的首选目的地,星际酒店、「澳門銀河™」豪华综合度假城及「澳門百老匯™」于这个特别的圣诞假期推出主题活动 ——“缤纷佳节 欢聚银河”,邀请宾客与亲朋好友在年末佳节欢聚银河,于相逢与喜悦中重新拉近彼此间的距离,享受阔别已久的热闹欢愉。
佳节欢聚 无限体验
「澳門銀河」豪华综合度假城旗下六大世界级奢华酒店致力为宾客缔造难忘的奢华入住体验。「銀河酒店™」及「百老汇酒店」更为各地宾客特别策划了“佳节欢聚假期”套票:只需澳门币 1,198元起,即可获得总值达澳门币2,288元的「銀河酒店」入住体验,包括「銀河酒店」客房一晚、餐饮券、法国知名酒庄香槟及Hermès爱马仕香水!宾客还可以免费使用房间内的迷你酒吧,与挚爱亲朋一起共度惬意时光。宾客进入「澳門銀河」钻石大堂内,还将感受到浓浓的节日气氛:圣诞树、麋鹿等圣诞装置成为热门打卡点,高达三米的「运财银钻」秀每天定时上演长达5分钟的圣诞期限版本:圣诞乐音环回奏响,幻彩光影倍添佳节欢欣!
「澳門銀河」荟聚超过120家餐饮食府,涵盖米其林星级体验及地道美食,让宾客尽享“舌尖品亚洲 峰味聚银河”的极致餐饮体验。在佳节期间,超过20家餐厅及酒吧携手呈现意、法、中、日、泰等多国时令美馔及美味自助餐,让宾客与挚爱分享喜悦、共尝美味。「百老汇美食街」与「澳門銀河」仅一桥之隔,当中8间餐厅将倾情打造地道火锅盛宴,在寒冷冬日为味蕾带来温暖享受。
「澳門銀河」「时尚汇」购物中心是佳节欢聚购物、为亲友选购好礼的“为一之选”。今年,「时尚汇」购物中心还连续三年于《罗博报告》“罗博之选”大奖评选中荣膺“年度购物体验商场”。「时尚汇」购物中心荟萃超过200个国际时尚豪华品牌,更于节日期间精心准备了「佳节购物赏」丰厚礼遇,以及多个国际大牌期限店包括亚太独家SAINT LAURENT 限时店、FERRAGAMO VIVA 期限店和加拿大鹅期限店带来的澳门首发潮流名品,让宾客能够尽享融合国际奢华品牌和时尚生活风尚的精致购物体验。
这个圣诞佳节,「澳門銀河」豪华综合度假城通过微信公众号“澳门银河无限体验” 满足宾客与亲朋好友畅聚的心愿!点开微信专页的“缤纷佳节 FUN享银河”的小游戏,挑选心愿礼盒许下愿望,与挚友亲朋分享心愿并邀请他们助力心愿值,即有机会赢取 「銀河酒店」套房住宿连餐券购物券的豪华行程,欢聚银河共度喜乐时光!
佳节欢聚 星级尊尚
与此同时,国际五星级尊尚豪华酒店——星际酒店也推出以“缤纷佳节,欢聚星际”的圣诞主题献礼,圣诞树、麋鹿的精美圣诞装置已经在等待各位宾客的莅临,500多间升级豪华客房和套房以及24小时细致贴心服务,定会让宾客在同样梦幻缤纷的圣诞氛围中尽享“星级尊尚 细品奢华”的欢聚体验。即日起,星际酒店推出“缤纷佳节尊尚体验” 套票诚意为宾客打造完美假期:宾客以低至澳门币 1,660元,获得总值超过澳门币2,600元的尊尚入住体验,包括星际酒店豪华客房一晚,免费使用私人酒吧,米其林二星食府风味居双人套餐,以及翌日在房间伴着城市美景享受双人欧陆早餐!品味坊也将打造琳琅满目的圣诞特色套餐和限定菜单,品味吧更准备圣诞及新年倒数派对,让宾客与亲友以至臻星级美味欢度佳节。
佳节欢聚 银联献礼
尚有更多精彩节庆献礼等待宾客探索!持银联卡在星际酒店、「澳門銀河」豪华综合度假城及「澳門百老匯」官網预订指定住宿、品尝佳肴或欢购礼品,可尊享专属折扣和超值献礼。
圣诞铃声即将响起,星际酒店、「澳門銀河」豪华综合度假城及「澳門百老匯」期待宾客欢聚于此,在豪华的入住环境中尽享滋味美馔,以超值优惠搜购节日好礼,亦或享受激动人心的娱乐视听盛宴,在这个如约而至的圣诞季体验无限精彩,与亲友畅享久违的欢聚时光!
附件一:「澳門銀河」酒店住宿优惠

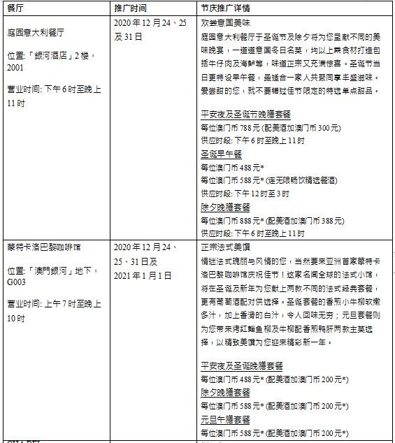
附件二:「澳門銀河」餐饮节庆推广详情


*所有价格均以澳门币计算, 并附加10%服务费
附件三:「澳門銀河」佳节购物赏礼遇详情
「澳門銀河」时尚汇购物中心与您欢庆佳节!
于2020年12月11日至2021年1月3日期间,购物满$10,000或以上即赏购物现金券,使用银联卡签账更可获赠额外奖赏,总值高达$5,000!

登记及奖赏换领地点:欧珀大堂礼宾部(FENDI旁)或 时尚大道东礼宾部(麦当劳旁)
开放时间:星期一至日上午11時至晚上10時
受有关条款及细则约束
附件四:跨年倒数派对活动一览


附件五:星际酒店优惠活动一览
品味坊佳節美饌

附件六: 银联优惠活动详情
与挚爱欢聚星际酒店、「澳門銀河」豪华综合度假城及「澳門百老匯」贺佳节!由即日起至2021年2月26日,吃、买、玩用银联卡签账享以下独家优惠!

有关澳门星际酒店
星际酒店是国际五星级尊尚豪华酒店,位于澳门核心旅游区,坐拥城市天际线,为观赏城中国际盛事绝佳地点。拥有500多间升级豪华客房和套房与24小时细心体贴的服务,呈现亚洲智慧和无微不至的待客之道。让您于高处专享“星级尊尚 细品奢华"的款待。
星际酒店汇聚10间知名特色餐饮,从湘川之味到欧陆大餐,从地道粤菜到法式甜品,各种星级美馔异彩纷呈。当中风味居更是港澳唯一连续四年米其林二星湘川食府。同时集结4家知名中餐厅共同呈献经典正宗的中国八大名菜,为宾客展现至臻星级美味。另外还有精彩纷呈的星级娱乐表演,令人一踏入便驻足难忘,在欢歌悦舞中,尽情沉醉在星际酒店的奢华魅力中。
有关「澳門銀河」豪华综合度假城及「澳門百老匯」
「澳門銀河™」豪华综合度假城及「澳門百老匯™」合力打造全世界最多元化的娱乐及综合旅游度假热点。整个项目的总投资额高达430亿港元,占地110万平方米,为澳门带来崭新的娱乐休闲设施。「澳門銀河」汇聚六大世界级酒店,包括澳门悦榕庄、「银河酒店™」、澳门大仓酒店、澳门JW万豪酒店、澳门丽思卡尔顿酒店及「百老汇酒店」,共提供超过4,000间客房、套房及别墅。天浪淘园占地75,000平方米,设有全球最具规模的空中冲浪池及人工沙滩,和全球最长、达575米的空中激流。两间五星级国际水疗品牌 ─ 澳门悦榕Spa和澳门丽思卡尔顿水疗中心让宾客的身、心、灵和谐宁静。其他设施包括云集超过120间餐饮食府,提供精致泛亚及国际美食,选择之多为澳门之冠;「時尚汇」购物中心荟萃200多个国际时尚品牌;UA「银河影院」设有10间顶级的3D技术影院及全球最高解像度的4K雷射映画,呈现最豪华的光影体验;【红伶】是以1930年代上海流金岁月为设计灵感,屡获殊荣的奢华娱乐圣殿;「悠然自足」为宾客带来悠然自在及深层放松体验的足部及身体按摩,以实惠价格感受身心舒泰,恢复活力。从「澳門銀河」穿过设有空调的行人天桥,90秒即可直达「澳門百老匯」,零距离体验最地道的澳门特色。「百老汇美食街」搜罗了40多种澳门及亚洲地道特色美食,齐集开放式商户、精彩的街头表演,设有2,500个座位的「百老汇舞台」汇聚世界级精彩表演。「澳門銀河」备有独特完善的活动场地,最多可容纳2,500名客人,专业的服务团队为宾客筹办不同类型的会议展览活动。
本文地址:http://www.lvyoutoutiao.net/xinwen/448.html
友情提示:投资有风险,创业须谨慎!编辑声明:旅游头条是仅提供信息存储空间服务平台,转载务必注明来源,文章内容为作者admin个人观点,不代表本站立场且不构成任何建议,本站拥有对此声明的最终解释权。如果读者发现稿件侵权、失实、错误等问题,可联系我们处理:1074976040@qq.com
- 1
- 2
- 3
- 和田天气持续高温 景区迎来避暑游2021-07-16 00:43:23
- 廖长清:走出肝硬化肝癌的误区2021-07-15 10:56:04
- 崇左酒店预定整合行业招商运营资源的专业平台2021-07-15 10:37:13
- 三亚亚特兰蒂斯C秀,家庭度假必看之秀!2021-07-15 10:36:26
- 遛娃放风好去处:马龙区一派西湖园区赏荷、玩沙、烧烤.............2021-07-13 15:11:51
-
爱情电影、鬼片都在这取景过!四大影迷必访经典电影饭店
2020-05-28
-
文青出动!全球8大特色图书馆饭店尽情当书虫、伴书香入睡
2020-05-28
-
4
存钱度假去!热带雨林树屋、火山口温泉全球5处纾压旅游提案
2020-05-28
-
熊本住宿、人吉温泉|人吉第一名的温泉饭店・清流山水花鲇之里
2019-12-02


